山东欧亿农业发展有限公司
山东欧亿农业发展有限公司
服务热线:40000-90977


2025-2030年中国秸秆发电行业投资取成长阐发演讲

发布日期:2025-05-05 14:58  点击量:   信息来源:欧亿

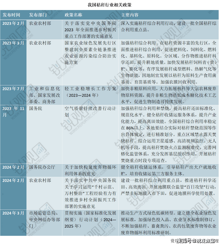
  秸秆是成熟农做物茎叶(穗)部门的总称。“付之一炬”,既省力也能提拔土壤肥力,好处最大化的处置体例。为加强秸秆的操纵,我国连续发布了很多政策,如2024年市场监管总局、地方网信办等部分发布的《贯彻实施〈国度尺度化成长纲要〉步履打算(2024—2025年)》提出鞭策出产体例绿色低碳转型。成立健全农业绿色成长尺度,加强绿色投入品、农业节水尺度制修订,不竭加强秸秆、农药包拆烧毁物等农业烧毁物轮回操纵尺度研制。我国各省市也积极响应国度政策规划,对各省市秸秆行业的成长做出了具体规划,支撑本地秸秆行业不变成长,好比云南省发布的《云南省空气质量持续改动实施方案》提出加大秸秆分析操纵和焚烧管控力度,全面推进秸秆分析操纵。健全秸秆收储运办事系统,提拔财产化能力。完美网格化监管系统,开展秸秆焚烧沉点时段专项放哨。当前中国正加强废旧农用物资收受接管操纵、奉行轮回型农业成长模式,全国农做物秸秆分析操纵率稳步提拔。锐不雅征询发布的《2025-2030年中国秸秆垃圾处置行业市场前景预测取投资计谋征询演讲》显示,2023年中国秸秆可收集的秸秆资本量约为7。40亿吨,2024年达到约7。42亿吨。2025年我国秸秆可收集的秸秆资本量将达7。45亿吨。


首页
关于我们
现代化农业
农作物知识
联系我们
copyright©山东欧亿农业发展有限公司 2024版权所有     网站地图
鲁公网安备37132902372935号
技术支持:欧亿
返回顶部